안녕하세요! 이번 포스팅에서는 Git Flow, GitHub Flow, GitLab Flow라는 세 가지 대표적인 Git 브랜치 전략을 비교하고, 각 방식이 어떤 환경에 적합한지 살펴보겠습니다.
프로젝트의 규모와 개발 방식에 따라 적합한 브랜치 전략을 선택하면 협업 효율성과 릴리즈 속도를 크게 향상시킬 수 있습니다. 이 글을 통해 여러분의 프로젝트에 적합한 브랜치 전략을 선택하는 데 도움을 드리고자 합니다.
목차
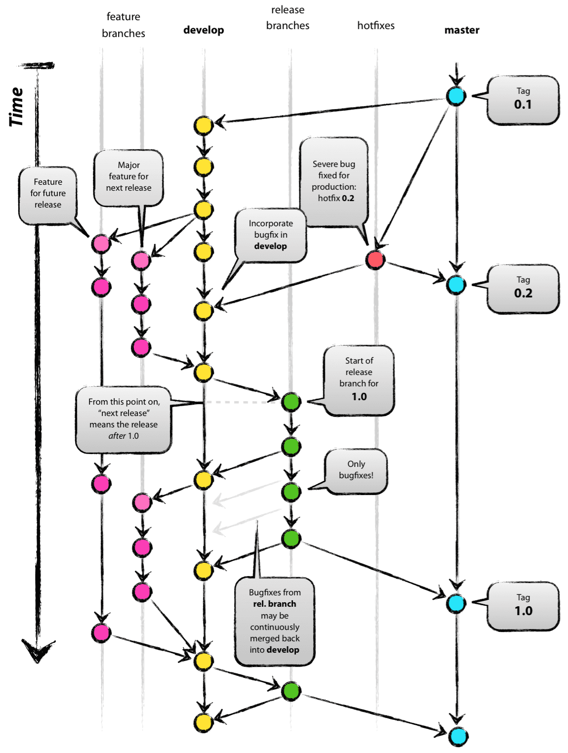
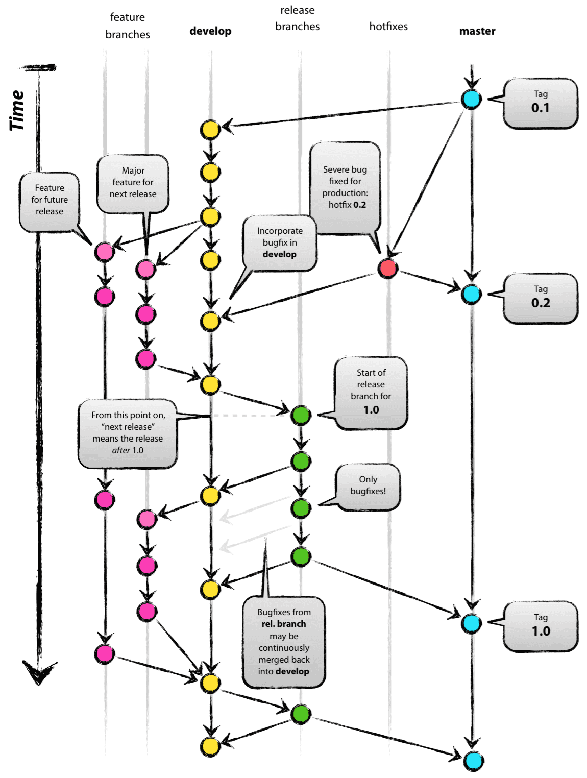
1. Git Flow 개요

특징
Git Flow는 Vincent Driessen이 제안한 브랜칭 모델로, 복잡한 구조를 통해 대규모 프로젝트에서 명확하고 체계적인 개발 프로세스를 제공합니다.
브랜치 구조
- master: 프로덕션 코드가 위치하는 브랜치로, 최종 릴리즈된 안정된 버전만 포함
- develop: 개발 중인 코드를 통합하는 브랜치. 모든 새로운 기능이 여기에서 시작
- feature: 특정 기능을 개발하기 위한 임시 브랜치로, 작업이 완료되면 develop 브랜치로 병합
- release: 릴리즈 준비를 위한 브랜치로, 테스트 및 최종 검증 작업이 수행
- hotfix: 긴급 수정이 필요한 경우 master 브랜치에서 파생되어 작업 후 다시 master와 develop에 병합
장점
- 명확한 브랜치 구조를 통해 안정성과 품질 유지
- 대규모 팀에서 각기 다른 작업을 분리하여 충돌 최소화
단점
- 브랜치 복잡도가 높아 관리가 어렵고 초보자에게는 부담될 수 있음
- 빠른 배포를 요구하는 환경에서는 비효율적
2. GitHub Flow 개요
특징
GitHub Flow는 간단하고 직관적인 브랜치 전략으로, Pull Request(PR)를 중심으로 협업합니다. 빠른 배포가 필요한 프로젝트에서 유용합니다.
브랜치 구조
- master: 단일 브랜치로, 모든 코드가 배포 준비 상태를 유지
- Feature 브랜치: 단기적인 작업을 위한 브랜치로, 작업 완료 후 PR을 통해 master에 병합
워크플로우
- 작업을 시작할 때 master에서 Feature 브랜치를 생성
- 기능 구현 및 테스트를 완료
- PR을 생성하여 코드 리뷰 요청
- 리뷰가 완료되면 master에 병합
- 자동 배포 또는 수동 배포 수행
장점
- 간단한 구조로 사용이 용이하며 초보자도 쉽게 적용 가능
- Pull Request 중심의 협업으로 코드 리뷰와 CI/CD 통합이 쉬움
단점
- 릴리즈 관리가 필요한 대규모 프로젝트에는 적합하지 않음
- 장기적인 기능 개발에는 비효율적일 수 있음
3. GitLab Flow 개요
특징
GitLab Flow는 GitHub Flow의 단순함을 유지하면서, CI/CD 파이프라인과 연계하여 배포 프로세스를 체계적으로 관리하는 전략입니다. 환경별 브랜치를 추가하여 다양한 배포 환경을 지원합니다.
브랜치 구조
- master: 항상 프로덕션 배포 준비 상태를 유지
- Feature 브랜치: 기능 개발용 브랜치
- 환경별 브랜치:
staging,production과 같은 환경별 브랜치로 릴리즈 관리
워크플로우
- Feature 브랜치에서 작업 시작
- 작업 완료 후 master에 병합
- CI/CD 파이프라인이 자동으로 테스트와 빌드를 수행
- staging 브랜치를 통해 테스트 환경에 배포
- 최종 검증 후 production 브랜치로 배포
장점
- CI/CD와 자연스럽게 통합되며, 배포 프로세스가 명확
- 환경별 브랜치로 릴리즈와 배포를 체계적으로 관리 가능
단점
- 환경별 브랜치 관리로 인해 복잡도가 증가할 수 있음
- 소규모 팀이나 간단한 프로젝트에는 오히려 부담이 될 수 있음
4. 브랜치 전략 비교
| 전략 | 브랜치 구조 | 주요 특징 | 적합한 프로젝트 |
|---|---|---|---|
| Git Flow | master, develop, feature 등 |
안정성 중시, 복잡한 구조 | 대규모 프로젝트, 안정성 중요 환경 |
| GitHub Flow | master와 Feature 브랜치만 사용 |
간단한 구조, PR 중심 협업 | 소규모 프로젝트, 빠른 배포 환경 |
| GitLab Flow | master, 환경별 브랜치(staging 등) |
배포와 CI/CD 중심 | 중규모 프로젝트, 배포 프로세스 중시 |
5. 프로젝트 환경에 따른 선택 가이드
- Git Flow를 선택하세요:
- 릴리즈 주기가 길고, 안정성이 중요한 대규모 프로젝트
- 여러 팀이 동시에 작업하며 기능별 분리가 필요한 경우
- GitHub Flow를 선택하세요:
- 빠른 배포가 중요한 소규모 프로젝트
- 간단한 브랜치 구조와 PR 기반 협업을 선호하는 경우
- GitLab Flow를 선택하세요:
- CI/CD 파이프라인과 연계한 배포가 중요한 프로젝트
- 환경별 브랜치 관리로 릴리즈를 체계적으로 관리하려는 경우
6. 최종 결론
세 가지 브랜치 전략은 각각의 장단점이 뚜렷하며, 프로젝트의 규모, 팀 구성, 릴리즈 주기 등 다양한 요소에 따라 적합성이 달라집니다.
- Git Flow: 대규모 프로젝트에서 안정성을 중시할 때
- GitHub Flow: 소규모 팀에서 빠른 배포와 간단한 협업을 원할 때
- GitLab Flow: CI/CD와 배포 프로세스를 중시하는 환경에서
여러분의 프로젝트에 적합한 브랜치 전략을 선택해 협업과 릴리즈 관리의 효율성을 높여 보세요. 이번 포스팅이 선택에 도움이 되길 바랍니다!
참고 자료
감사합니다!
'Git' 카테고리의 다른 글
| Git Merge, Rebase, Squash: 차이점과 적합한 사용 사례 비교 (4) | 2025.01.17 |
|---|---|
| Git 커밋 컨벤션 가이드: 협업을 위한 베스트 프랙티스 (8) | 2025.01.03 |
| GitLab에서 GitHub로 미러링 시 민감 정보 안전하게 제거하기 (4) | 2024.11.20 |
| GitLab에서 GitHub로 리포지토리 미러링 (10) | 2024.11.20 |